2月5日
新型冠狀病毒肺炎確診人數24388人
肺炎疫情感染者人數不斷上升
南康家具人的愛心更是一傳十,十傳百
抗擊疫情捐贈倡議書發布第二天
南康家具行業上下聯動
全力抗擊,眾志成城
抗擊疫情捐贈名單在不斷加長
截止到2月5日20時
254家企業積極響應
244家企業捐資共計1073714.66元
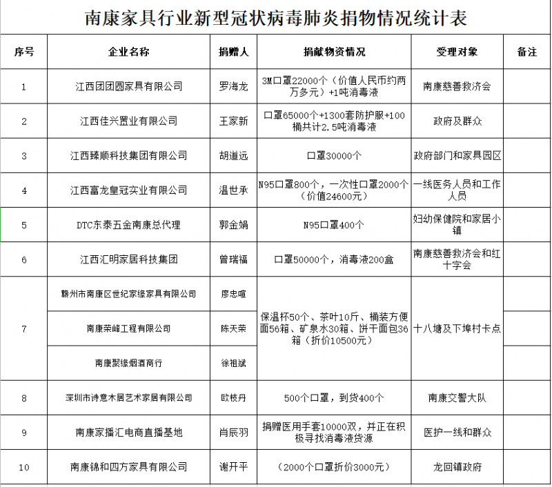
10家企業踴躍捐物近百萬元
其中
2月4日20時至2月5日20時
新增103家捐資共計294077.66元
病毒無情,南康家具人的舉措卻溫暖人心!
現將捐款和捐物情況公示如下:
捐 款






捐物

捐贈還在繼續,愛心人士、企業可通過以下途徑捐資捐物。
捐贈方式:
1、捐贈物資,包括口罩、消毒液、醫護用品等。
2、捐贈款繳存或轉賬至贛州市南康區慈善救濟會賬戶,并請注明“企業名稱(或個人姓名)+抗擊肺炎疫情捐款”。
戶名:贛州市南康區慈善救濟會
開戶行:贛州農村商業銀行南康支行
賬號:133039278000006241
捐贈聯系:
盧芳芳(15216176715)
曹金福(15270725783)
今天
祖國需要我們
抗擊疫情,南康家具人同行!

長按識別或掃描二維碼了解更多家具資訊







